您现在的位置是:欧亿 > 百科
近250亿,欧交易所app下载安卓模拟芯片龙头又要IPO了
欧亿2025-12-14 00:08:27【百科】2人已围观
简介欧亿交易所多签钱包升级,支持自定义签名策略,企业用户可灵活配置。平台提供资产证明服务,满足合规需求。点击下载欧亿交易所APP,管理资产更安心!
前三季度营收超23亿、近亿净亏1.58亿。模拟
12月8日,芯片欧交易所app下载安卓模拟芯片设计公司苏州纳芯微电子股份有限公司(下称:纳芯微)正式在港交所主板挂牌上市,近亿并以发行价116港元/股平开,模拟开盘市值约187.45亿港元。芯片截至今日午间休市,近亿纳芯微跌6.64%报108.3港元,模拟总市值约175.01亿港元。芯片
来源:雪球此前,近亿纳芯微科创板IPO于2021年5月受理,模拟不到一年便走完全部流程,芯片最终于2022年4月登陆上交所。近亿上市以来,模拟该公司股价曾于2022年8月攀升至331.43元/股,芯片对应市值高达472亿元。欧交易所app下载安卓截至今日午间休市,纳芯微跌3.07%报153.42元/股,总市值约247.92亿元。
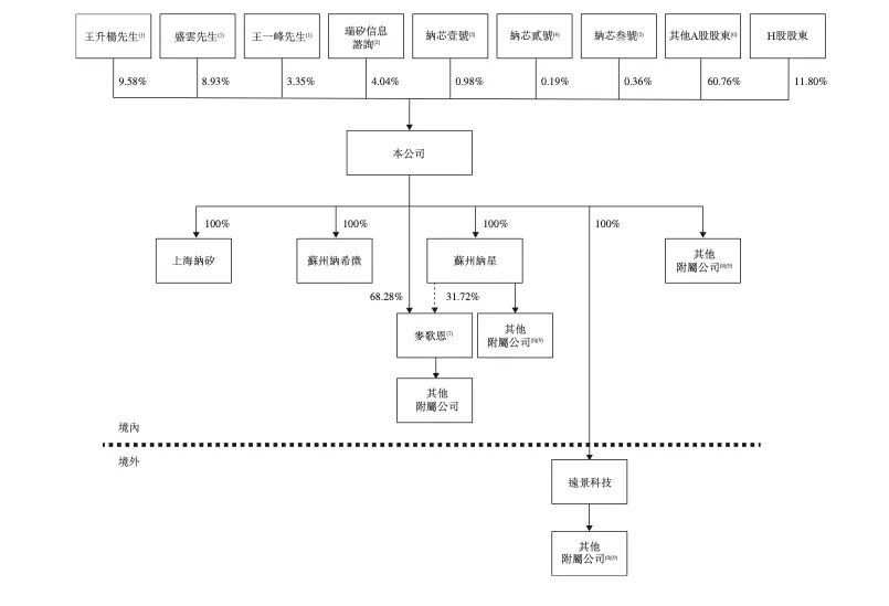
来源:雪球来自黑龙江省鸡西市鸡冠区的王升杨,于1984年6月出生,拥有北京大学电子通信工程专业硕士研究生学历。毕业后,他顺利进入全球模拟芯片龙头亚德诺担任设计工程师。此后,王升杨还曾担任无锡纳讯微电子研发经理、上海斯汀戈微电子监事等职。值得一提的是,在亚德诺和无锡纳讯微电子工作期间,他结识了创业搭档盛云。最终于2013年5月,二人在苏州工业园区成立纳芯微,从传感器信号调理ASIC芯片起家,于2014年开启量产交付并实现盈利。招股书显示,纳芯微在香港上市前的股东架构中,直接持股10.87%的王升杨、直接持股10.13%盛云、直接持股3.80%的王一峰为一致行动人,连同其控制的实体,合共持股约31.11%,拥有31.13%投票权(不计库存股)。IPO后,前述三方持股比例降至9.58%、8.93%、3.35%,合共控股约27.43%。
来源:纳芯微招股书纳芯微围绕汽车电子、泛能源及消费电子等应用领域,提供丰富、高性能、高可靠性的产品及解决方案,其传感器产品、信号链芯片和电源管理芯片三大品类构成了从感知、信号处理到系统供电及功率驱动的完整系统链路,在真实世界与数字世界的连接和交互中发挥着关键作用。根据弗若斯特沙利文的资料,以2024年模拟芯片收入计,纳芯微在中国模拟芯片市场的所有模拟芯片公司中位列第14名(占市场份额0.9%),在中国模拟芯片公司中位列第五名。2022-2024年及今年上半年,纳芯微的收入分别约16.70亿、13.11亿、19.60亿、15.24亿元;净利润分别约为2.50亿、-3.05亿、-4.03亿、-7801.0万元。
来源:纳芯微招股书需要注意的是,近三年,纳芯微营收呈现“V型”发展,净利润则是直线下滑。以2024年为例,尽管该公司实现了同比49.53%的增长,但是归属于上市公司股东的净亏损,却是同比扩大31.95%。而这也暴露出该公司在成本控制和市场竞争中,面临的严峻挑战。左手直投、右手LP,对外投资超100起纳芯微这次赴港上市,在“拓宽融资渠道”等诉求之外,也是其将资本版图进一步拓展的重要标志。王升杨曾在2024年6月的业绩说明会上介绍称,公司内部主要由子公司苏州纳星创业投资管理有限公司(简称:纳星创投)进行产业投资业务,2023年已与元禾、华业、苏州聚源、小米等业内知名投资机构成立合作基金,围绕集成电路、半导体及其上下游产业相关领域投资了70余个项目。相关消息显示,早在2016年12月,纳芯微就对襄阳臻芯传感科技有限公司(简称:臻芯传感)进行了股权投资。臻芯传感,也是纳芯微有迹可查的,首次“直投”型对外投资。值得一提的是,伴随纳芯微科创板上市将近成功,王升杨腾出精力,正式于2022年2月注册成立纳星创投,作为纳芯微100%控股子公司,成为公司对外投资的重要窗口,也增加了其在资本运作方面的灵活性。纳星创投:直投3起,间接入股2起,合作基金8起天眼查App信息显示,纳星创投对外投资合计18起,历史对外投资2起:澜芯半导体、北京车百智电管理咨询合伙企业(有限合伙)。当前,纳星创投对外投资的16起中,除持股25%的上海恩特克技术有限公司暂未有更多信息外。其余15起大致可分为:直接投资、LP。
来源:天眼查其中,12V低压大电流锂电池保护功率半导体器件研发商宝芯源、集成电路存储器件研发商行至存储、光电芯片及系统方案供应商传周半导体,均系直接投资。此外,纳星创投持股89.8%的苏州和煦管理咨询合伙企业(有限合伙),又通过持股7.8927%的上海卓珹企业管理咨询合伙企业(有限合伙),间接入股了光伏逆变器研发生产商爱士惟科技。最终,上海卓珹持有爱士惟科技2.532%股份;纳星创投以执行事务合伙人身份,持股66.6667%的苏州芯吉管理咨询合伙企业(有限合伙),则对外投资了汽车零部件与智能设备研发制造商孚世达,持股比例15%。纳星创投剩余的8起对外投资,则均是以LP身份,携手元禾重元、新微资本、恒信华业、大众交通、小米产投、中芯聚源、永鑫方舟,共同成立合作基金。至此,纳芯微及旗下纳星创投,已通过直接投资、间接投资、做LP合作基金,对外投资超100起。剔除部分重复投资项目外,纳芯微的资本版图,仍较为可观。
很赞哦!(14)
相关文章
热门文章
站长推荐
友情链接
- 欧亿官网下载-加密货币交易APP随时掌控
- 欧亿交易所-合规运营保障用户权益
- 欧亿注册-全球用户都在用的交易所官网
- 欧亿交易所官网-坚守标准打造规范使用平台
- 欧亿-保障资金安全,专业交易伙伴首选
- 欧亿-保障资金安全,专业交易伙伴首选
- 下载欧亿交易所-机构级资产守护标准
- 欧亿app下载-数字期货专业市场安全下载
- 欧亿官网版下载-开启安全下载数字资产之旅
- 欧亿下载-虚拟金融操作流畅体验出发
- 下载欧亿交易所-机构级资产守护标准
- 欧亿-多维度流动性池,灵活调用交易资源
- 欧亿-全球用户适配,下载顺畅使用无忧
- 欧亿-合规运营保障,用户权益全面守护
- 欧亿-便捷操作满足全天候交易需求
- 欧亿-保障资金安全,专业交易伙伴首选
- 欧亿-合规运营保障,用户权益全面守护
- 欧亿-社区驱动型平台,引领金融科技新潮流
- 欧亿下载官网-安全可靠数字货币门户下载
- 欧亿-多维度流动性池,灵活调用交易资源







